一站式采购二维影像测量仪 2.5D影像测量仪
- 类目:
- 仪器仪表
产品详情
| 店铺公告NOTICE﹀ |
| 温馨提示:页面价格仅供参考,具体下单请联系客服,直接下单不发货 |

产品标题:全自动影像测量仪
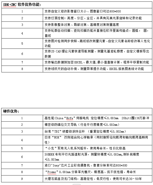
产品简介:全自动影像测量仪通过高度集成化的硬件与智能化软件,解决了传统检测中的效率与精度瓶颈,成为现代精密制造不可或缺的质量控制工具。
产品介绍:
主要特点:
◆ 高性能“Hcfa”伺服电机实现XYZ三轴CNC自动测量,稳定安全的控制平台移动,高精度,高重复度
◆ TPI精密研磨级丝杆、让测量定位精度准确可靠、定位精度可达到0.002mm
◆ 立柱和底座采用高精度的花岗岩结构、稳定可靠
◆ 高精度“Preme”0.001mm光栅、测量数据更具稳定性和高精密性
◆ 数据自定义导出Excel、PDF图文并茂的报表输出功能、并可逆向导入导出CAD,轻松输出检测结果
◆ 具有自动轮廓扫描、轮廓跟踪、产品外形自动扫描等功能
◆ 业内独创的连续变倍卡位镜头,轻松实现产倍率切换
◆ 工业级高清相机,满足清晰观察和稳定测量的需求
◆ 国际级专业级影像测量仪软件,支持Win10 操作系统,终身升级维护,让测量功能永不停止前进









一站式采购二维影像测量仪 2.5D影像测量仪,批发价,价格:50000,厂家直销,一站式采购二维影像测量仪 2.5D影像测量仪,免费拿样。
